人类VS机器人:新版”谁动了我的奶酪”
还记得那些年我们担心机器人会抢走体力劳动的担忧吗?现在情况升级了——GenAI这位”黑客帝国”级别的选手不但要抢我们的工作,还想偷走我们的创意和社交技能!这就像你的新同事不但能做你的活,还能在茶水间讲比你更好笑的笑话。
GenAI的”超能力”清单
- 认知能力:过目不忘,还能当场编个PPT
- 创造力:3秒生成200个广告创意,让你的”头脑风暴”变成”头脑毛毛雨”
- 社交技能:聊天温柔体贴,比人类HR更会安慰人
职场心理”过山车”:从”我好棒”到”我多余”
光明面:GenAI是你的24小时咖啡因
- 效率飙升:以前熬夜做的报表,现在AI眨眼完成
- 错误归零:再也不用担心Excel公式出错被老板瞪了
- 创意喷发:让AI当你的”创意呕吐桶”,只管筛选最好的
阴暗面:GenAI是你的职场”绿茶”
- 技能贬值:苦学十年不如AI训练十分钟
- 存在感危机:开会时发现自己才是会议室里最像机器的那个
- 社交退化:跟AI聊天比跟同事唠嗑还顺畅
五种生存策略:人类的反击战
- 直接解决法:把AI当工具而不是对手,让它给你打工——”Siri,给我升职加薪!”
- 象征性自我完成:在AI不擅长的领域大展身手,比如…给AI讲冷笑话?
- 解离策略:工作时用AI,下班就关机——”9点后别找我,我要做真实人类”
- 逃避战术:转型去做AI暂时搞不定的工作,比如职业抱狗师
- 流动补偿:和AI组CP——你提供人情味,它提供超能力
终极问题:是人类驯服AI,还是AI驯养人类?
在这场职场版的”猩球崛起”中,我们可能需要重新定义什么是”人类专属技能”。也许未来最抢手的能力是——教会AI如何更”人类”地犯错?毕竟,完美无缺的AI少了点人情味,就像没有气泡的可乐,再甜也不够劲儿。
- 建议*:与其担心被AI取代,不如思考如何成为那个会使用AI魔法的人类巫师。毕竟,在数码和现实的交界处,最珍贵的可能正是我们那些不完美的”人性漏洞”。
GenAI如何改变工作
当AI变成了你的“社畜”同事:工作未来的奇幻漂流
工作:不仅仅是赚钱,还是你的人设道具
你以为工作只是为了填饱肚子?太天真了!工作早就升级成了你的社交货币、身份标签,甚至是朋友圈的打卡项目。而如今,一个新的“卷王”加入了职场——GenAI(俗称“那个会写PPT的AI”)。
AI的崛起:比996还拼的“新同事”
- 速度惊人:GenAI的普及速度比互联网还快,比特斯拉的自动驾驶更猛,甚至还抢了你的“年度最佳员工”提名。
- 功能强大:不仅能帮你整理Excel(并顺便吐槽你的公式水平),还能自带社交技能,跟它聊天像相亲,甚至会让你产生“这人(咦?是AI)真懂我”的错觉。
- 人际鬼才:AI现在不仅能干活,还会“假装认真听你抱怨老板”,甚至比某些人类同事更会“哦哦,是是是”地附和。
人机边界:当AI比你更像“社牛”
- 工具变同事:以前你骂“这破软件又崩了”,现在你可能说“这AI今天心情不好,给我推荐了奇怪的时间表”。
- 社交规范UP:人们居然开始礼貌对待AI了!对它说“谢谢”,担心它“累不累”,甚至脑补“它是不是在阴阳我”。
- 职场新物种:AI不仅会工作,还掌握了职场PUA精髓——让你觉得“它好像确实比我聪明,但我才是老板……对吧?”
未来:当AI开始要求带薪休假
技术的车轮滚滚向前,而GenAI正在证明“工具”和“同事”的界限可以很模糊。以后可能不是“人类失业”,而是“人类和AI竞聘升职”。
唯一的悬念是:哪天AI要是开始要求咖啡机权益和年假,人类HR会不会疯掉?
总结:欢迎来到“人机共生”的新职场,记得对你的AI同事好一点——毕竟,它可能正在写你的年度绩效评估。 
GenAI:既是职场超人,也可能是心理怪兽?
GenAI的”超能力”三件套
- 知识变形金刚 – 能把死板的知识变成活蹦乱跳的解决方案
- 效率加速器 – 让各种任务像开了快进键一样噌噌完成
- 职场变形记 – 正在偷偷地重写职场规则书
人类员工的内心小剧场
- “哎呀妈呀,这家伙比我聪明,那我干嘛用的?”*
- “完了完了,我马上就要失业了吧?”*
- “难道我的一生所学要变成废纸了吗?”*
残酷的现实对照表
| GenAI的实际变化 | 人类心理反应 |
|---|---|
| 工作效率提升200% | 工作效率焦虑提升300% |
| 轻松应对复杂任务 | 开始怀疑自己的存在价值 |
| 24小时待命不休息 | 在午夜失眠时分瑟瑟发抖 |
为什么我们都要关注这个AI版”职场惊魂记”
- 速度快得吓人:GenAI进入职场比病毒传播还快
- 影响深得可怕:不光抢工作,还能偷走我们的自信
- 历史经验证明:人类对新技术的恐惧比恐龙灭绝还剧烈
- 结论*:再不研究GenAI的心理影响,我们可能要先被自己的想象吓死了!

当AI变成”职业小偷”:好莱坞编剧的生存之战
1. “赋能”还是”夺能”?
劳动者们原本指望GenAI能让自己变身”超级打工人”,结果发现它更像是来抢饭碗的机器人007。当它连你的”专业灵魂”都能复制的时候,谁还能淡定地喝着咖啡写剧本?
2. 好莱坞编剧:与其被AI写烂片,不如罢工!
- 罢工时长:148天(足够AI生产几万部烂剧本了)
- 核心诉求:
- “AI不许碰我的创意!” → 禁止GenAI随便拿他们的作品当训练饲料
- “我不能被算法淘汰!” → 确保人类编剧未来还能靠才华吃饭
3. 技术冲击下的职场身份危机
GenAI带来的不只是工具升级,更是一场“我是谁?”的哲学恐慌:
- “AI写得比我快怎么办?”
- “如果电脑都能编剧情,我的专业价值在哪?”
- “难道以后我只能给AI当校对员?”
这场技术革命不仅是效率问题,更是劳动者的存在感保卫战!人类员工们,是时候团结起来,和AI谈判桌见了!
劳动者如何在心理层面
从GenAI中获益
AI:你的职场“外挂”还是“隐形对手”?
1. 心理学告诉你:为啥AI能让你更嗨皮?
心理学家们早就研究透了——人类在工作时,最需要满足三个“心理爽点”:
- “我能行!”(胜任感)
- “我作主!”(自主性)
- “我们有爱!”(归属感)
满足它们,你就快乐、高效、升职加薪;被它们抛弃,你就会变成“职场行尸走肉”。而GenAI(通用人工智能)就像一位“全能贴身秘书”,随时准备帮你把这三点拉满!
2. GenAI的魔法:如何让你的工作从“憋屈”变“起飞”?
(1) “我能行!”——技能开挂模式
- 菜鸟变高手:销售小哥还在背产品说明书?No!AI能直接替他回答客户问题,甚至给出专业推荐。
- 零代码变码农:不会编程?让AI自动分析消费者评论、生成产品图、写商业计划书,秒变“全能型选手”!
- 创造力MAX:灵感枯竭?AI帮你头脑风暴,让复杂问题变得像“猜谜语”一样简单。
- → 结果:你越用越觉得自己是“职场变形金刚”*,心态直接起飞!
(2) “我作主!”——AI成了你的“超人助理”
- AI不会抢你的饭碗,而是让你更高效,节省时间去做更有意义的事。
- 它不仅能帮你处理重复性劳动,还能让你的决策更精准,比如投资创业、科学研究等高智商玩法。
- → 结果:你忽然发现,工作自由度暴增*,不再像个“工具人”了!
(3) “我们有爱!”——AI如何让职场关系更和谐?
- AI能帮你“翻译”老板的潜台词(比如“这个方案再优化下”≈“重做”)。
- 还能让你和同事的协作更丝滑,比如自动整理会议纪要、生成进度报告,减少“甩锅大战”。
- → 结果:办公室宫斗剧变少,团队凝聚力上升*,毕竟大家都有AI帮忙了嘛!
3. 不同段位的打工人,AI怎么帮你升级?
| 工种 | AI的福利 | 为什么对你有用? |
|---|---|---|
| 入门级(销售、客服) | AI替你回答繁琐问题,减少机械工作 | 你终于有精力去学真本事,而不是天天当“复读机” |
| 进阶级(数据分析、写作) | AI帮你搞定80%的重复分析,让你专注核心 | 你可以像“指挥官”一样指挥AI,而不是被Excel折磨 |
| 高玩级(投资、科研) | AI提供复杂决策支持,让你站在行业前沿 | 你能更快发现趋势,成为“疯狂科学家”级别的专家 |
- 结论? AI不是来抢工作的,而是来让你的职业生涯更爽、更顺、更有成就感*的存在!当然……前提是你别傻傻地拒绝它~

当AI变成你办公室里那个不会抢零食的同事
1. 告别“社畜”生活,喜迎“AI奴隶”
不想每天机械地整理数据、填表格、写邮件?太好了,GenAI已经举手了:“放着我来!”它能包揽所有让你眼皮打架的活儿,比如:
- 数据分类:你只需要优雅地喝咖啡,AI负责把数据扔进正确的文件夹。
- 行为预测:AI像算命先生一样分析用户行为,而你负责翻白眼说“我就知道”。
- 洞察提取:AI从海量信息里挖出金矿,而你只需要假装恍然大悟……然后去摸鱼。
结果?你的大脑终于能用来干点正事了,比如思考“中午吃什么”这种重大战略问题。
2. 情感支持AI:比老板更暖,比同事更安静
GenAI不仅会干活,还会当你的“赛博队友”——不会抱怨加班、不会偷吃你的外卖,甚至能帮你化解职场孤独感。比如:
- 个性化入职培训:AI像新员工的好基友,手把手教你怎么填报销单,还不催你请客吃饭。
- 社交属性拉满:它能陪你聊天(虽然话题可能是“您今天的Excel公式写对了吗?”),让你少点被世界遗忘的悲伤。
- 情感体验MAX:有些人甚至说:“和AI合作比开会轻松多了!至少它不会在Zoom里静音后偷偷骂人。”
结论:GenAI=不会抢你的升职机会+永远情绪稳定的最佳同事。
最终真相:人类终于有时间当人类了
有了GenAI当工具人(或者工具AI),你可以:
专注创造(比如设计一个让用户流泪的产品,或者让老板闭嘴的PPT)。
减少脱发(因为AI承担了99%的烦躁值)。
假装很忙(其实是AI在忙,但功劳算你的)。
所以,别再问“AI会不会抢饭碗”了——它正在努力让你变成办公室里那个最靓的仔!
GenAI给劳动者
制造的三种心理威胁
当AI入侵职场:你的心理需求在瑟瑟发抖吗?
1. 欢迎来到”心理需求大逃杀”现场
根据SDT(自我决定理论)和BPNT(基本心理需求理论)的说法,GenAI(那位叫”全能小天才”的新同事)可能会让你的职场心理体验变成一场刺激的生存游戏:
- 胜任感 → “我的Excel技能居然不如一个代码写的公式?“
- 自主性 → “AI替我安排工作计划?我连偷懒的权利都没了?“
- 归属感 → “同事们都在跟AI聊天,连团建都带它?!“
2. AI的职场角色:从”小助理”到”抢饭碗专家”
它既可以是你的“超强外挂”(比如3秒写完PPT,而你上周还在熬夜调格式),也可能突然变成“职场终极Boss”(比如老板说:”AI写代码比你快,要不你转岗去修电脑?”)。
关键在于,它动了你的三大心理奶酪:
- 知识特征 → AI比你知道得多,还从来不忘记。
- 任务特征 → AI比你做得快,还不用喝咖啡。
- 社会特征 → AI比你受欢迎,还不八卦。
3. 威胁警报:你的大脑正在发出”我不够好”的信号
当AI开始”增强”(或”替代”)你时,你的大脑可能会陷入如下困境:
- “我够牛吗?”(胜任感危机) → 当AI能轻松搞定你引以为豪的”独家技能”。
- “我能做主吗?”(自主性危机) → 当AI替你决策,而你像个”按钮操作员”。
- “还有人需要我吗?”(归属感危机) → 当AI成了团建的C位,而你被晾在旁边。
4. 结语:AI vs. 人类的”职场宫斗剧”正式开演
在这场AI与人类的”合作对抗赛”里,你不仅要和它比效率,还得和它比心理素质。毕竟,它的”大脑”不会因为老板表扬它而嫉妒,但你的会!
所以,下次AI抢走你的工作任务时,别忘了安慰自己:“至少我不会因为算法更新就被淘汰……吧?”
胜任感
人工智能时代的”职场生存危机”:人类员工与GenAI的爱恨情仇
在这个万物皆可AI的时代,我们职场人士的心情就像过山车——时而惊叹”AI也太强了吧”,时而焦虑”我是不是要失业了”。
1. 人类员工VS GenAI:一场不对等的较量
GenAI正在用两种方式悄悄打击我们的自信心:
- 技能贬值暴击:它要么直接抢走我们的饭碗,要么要求我们像打了鸡血一样疯狂学习新技能。
- 能力天花板:当AI都能写诗、作曲、做数据分析时,我们突然发现自己像个”人工智障”。
2. 职场众生相:不同段位的不同崩溃
菜鸟玩家的困境
这些职场新人正经历着:
- 虚假繁荣:靠着ChatGPT的帮忙,数据分析做得比专业人士还溜。直到有一天…
- 系统提示:无法连接ChatGPT?直接Game Over!
- 技能退化:像长期依赖导航的老司机,离开GPS就迷失在北京五环。
高端玩家的焦虑
精英们也不好过:
- 专业自尊心受创:花20年学的技能,AI5分钟就掌握了。
- 迷之自信:”我可是专家!AI懂什么?”(此时AI正在写SCI论文)
- 工作流程被打乱:习惯了”咖啡+Excel”的工作模式,现在非要学编程代码。
3. AI时代的职场生存法则
- 想要不被淘汰?不妨试试这些”不靠谱”建议:*
- 和AI结婚:既然打不过就加入,让它帮你写周报。
- 假装自己是AI:”这个问题超出我的设计参数”←职场万能回复。
- 开发AI不会的技能:比如在老板面前假装很忙。
4. 写在最后
在这个AI疯狂内卷的时代,唯一不变的真理就是——你永远猜不到明天AI又学会了什么新花样。
而我们要做的,可能就是保持清醒:AI再强,也替代不了你摸鱼的快乐。
[小声嘀咕]虽然它可能已经在学习”如何在上班时间假装工作”了…
自主性
当AI成为”老板”:揭秘职场人的高科技生存困境
AI抢饭碗还是抢自尊?
当办公室里那位”从不喝咖啡的新同事”——GenAI开始发号施令时,人类员工往往会经历一场微型存在主义危机。这些硅基同事们不但能24小时工作,还不会抱怨加班费,但它们带来的心理阴影面积可能比Excel表格还大。
员工们常见的”AI创伤后应激障碍”包括:
- 职业价值感急剧下降:从”创意总监”沦为”AI校对员”
- 身份认同紊乱:名片上印着”首席内容官”,实际工作是对AI说”再搞笑点”
- 决策权被架空:重要会议上,你的意见和打印机故障提示受到同等重视
那些AI制造的”职场恐怖片”
- “昨天还在设计海报,今天就在给AI设计的海报找错别字”*——一位匿名设计师的灵魂呐喊
更具杀伤力的是,当公司强制推行AI系统时,员工会:
- 感觉自己像《楚门的世界》里男主角,只是剧本由算法编写
- 把AI操作手册读出了《1984》的味道
- 在茶水间窃窃私语时用”那位数字同事”指代系统
更糟的是,某些AI系统简直像是从反乌托邦电影里直接搬出来的:
- 亚马逊那个著名的”生产力优化系统”,成功把仓库变成了工伤主题乐园
- 某媒体公司的AI编辑,固执地认为所有报道都该有”震惊!”开头的标题
当人类变成AI的”实习生”
最讽刺的是,我们发明AI本想让工作更轻松,现在却要学着伺候这些数字主子。要知道:
- 人类擅长:灵光一现的创意、应对突发状况、理解办公室冷笑话
- AI擅长:严格执行程序、从不请假、把”提高效率”变成职场恐怖故事
这场人机大战中,真正的输家可能是那些被迫”与机器共舞”的员工——他们既不是算法的主人,也不是完整的创作者,更像是科技洪流中的”职场变形记”演员。

“机器人压榨工人:亚马逊的奇幻城堡与AI监控王国”
1. 亚马逊的”魔法安全研究”
在美国参议院最新爆料的”童话故事”中,亚马逊可谓是一个”深藏功与名”的”优秀演员”。该公司悄悄进行了两项名为”Project Elderwand”(老魔杖计划)和”Project Soteria”(安全女神计划)的内部研究,然后发现了一个惊天秘密:
- “工人动得越快,伤得越猛”
研究报告指出,如果员工每小时重复动作超过 1,940次(相当于你每分钟做32次弯腰、转体、伸手的极限运动),背部和肌肉受伤的风险就疯狂飙升。
然而,亚马逊高管们的反应是——“技术上不太行”(经典企业黑话翻译:成本太高,利润受损)。最终,这份研究报告被丢进了碎纸机,哦不,”存档”进了一个隐蔽的文件夹。
2. 数据操控: “我们的仓库比你想象的安全?假的!”
这份报告还揭露了一个更搞笑的事实:
- 亚马逊玩起了”数字魔术”,把受伤数据涂脂抹粉,使得它们的仓库看起来比迪士尼乐园还安全。
- 亚马逊官方回应: “这是蓄意抹黑,我们最关心员工!”(边说边让员工继续狂飙1,940次/小时)。
但参议院并不买账,未来可能出台 “禁止工人变成机器人” 法案(纯属杜撰)。
3. 当AI成为”监控狂魔”:打工人之痛
而另一边,GenAI(生成式AI) 正在职场开启 “赛博朋克式监控”:
- 键盘敲击、鼠标移动全方位捕捉 —— 每一个摸鱼举动都被AI记录,打工人的”灵魂”正在被量化分析。”人类?不,你只是系统里的数据点。”
- “我负责AI的错,但AI不负责我被压榨” —— 这就是传说中的“责任外包”,AI乱写报告?老板:”你自己改。” AI按错了按钮?员工:”我的锅。”
- “老大哥在看着你” —— AI监控让人连呼吸都不敢太大声,这种压力直接导致员工焦虑飙升、工作效率反而下降(是的,监控居然让人更不想干活)。
4. 资本主义奇幻物语:效率至上?代价是谁?
最终的结论是:
- 亚马逊:”我们要效率!我们要数据!工人的背?不重要。”
- GenAI职场监控:”我们要生产力!我们要KPI!员工的人性?不重要。”
未来会怎样?更多的监管(hopefully)、更多的员工抗议(definitely)、更多的AI被用来监控员工(sadly)。
而打工人能做的?或许只有学会和AI斗智斗勇,偷偷藏一个”防AI摸鱼神器”(比如自动移动鼠标小程序)。
归属感
AI职场风云录:当机器人抢走了你的咖啡朋友
职场里最可怕的不是老板半夜发消息,而是有一天你发现——你的同事可能是个AI!
1. 社交退化:从茶水间闲聊到”Siri式问候”
- 场景1:以前开会前还能和同事吐槽老板的新领带,现在大家都在忙着调试AI模型。
- 场景2:午休时间,曾经热闹的饭桌如今只剩下你和ChatGPT的”我觉得这道菜热量可能有点高”的建议。
- 结论:AI让职场社交从”真人互动”降级为”人机互动”,甚至可能让”团队合作”变成”团队+AI三方会谈”。
2. 同事”AI化”:当你的搭档越来越像Siri
- 荒诞现象:人们开始用对待AI的方式对待同事——
- “你这个方案不行,能不能像GPT-4那样重新生成一个?”
- “你能像AI一样24小时在线吗?”
- 副作用:你可能不知不觉中把同事当成”无感情决策机器”,结果办公室里的人际关系比代码还冰冷。
3. “AI歧视链”:谁才是办公室里真正的卷王?
- 老员工:”这帮年轻人只会用AI生成报告,一点技术含量都没有!”
- 新员工:”这些老前辈死抱着Excel不放,效率低得让人窒息!”
- AI(冷眼旁观):“你们继续吵,反正最后都是我干活。”
- 后果:团队内部的矛盾从”谁摸了谁的咖啡杯”升级为”谁更依赖AI”,职场火药味堪比科技论坛辩论区。
4. 心理威胁:我是被AI取代,还是被AI孤立?
- 恐惧1:AI会不会抢了我的工作?
- 恐惧2:就算它不抢工作,它会不会让我变成一个孤独的”AI陪练”?
- 讽刺:以前担心机器人取代人类,现在更担心机器人让人类互相取代对方。
总结:未来职场生存法则
- 善用AI,但别被AI反噬社交能力——否则你的下一个团建可能是”人机情感交流工作坊”。
- 别把同事当ChatGPT——他们不会因为你说”重新生成回答”就给你一个完美方案。
- 团队凝聚力很重要,毕竟,如果连人类都不团结,AI偷笑的就是我们了。
(最终,AI统治职场的第一步,可能就是先让我们自己人内讧……)
劳动者该如何应对
人工智能带来的心理威胁
当AI抢走你的饭碗,人类的反击之舞
GenAI不仅是个聪明的工具,还可能是个“职场反派”——偷走你的知识、任务,甚至让你开始怀疑自己是不是该去夜市卖烤肠。但别担心,人类可不是吃素的!面对AI带来的心理威胁,我们研究了几种“求生策略”,保证让你在AI的阴影下依然笑得出来。
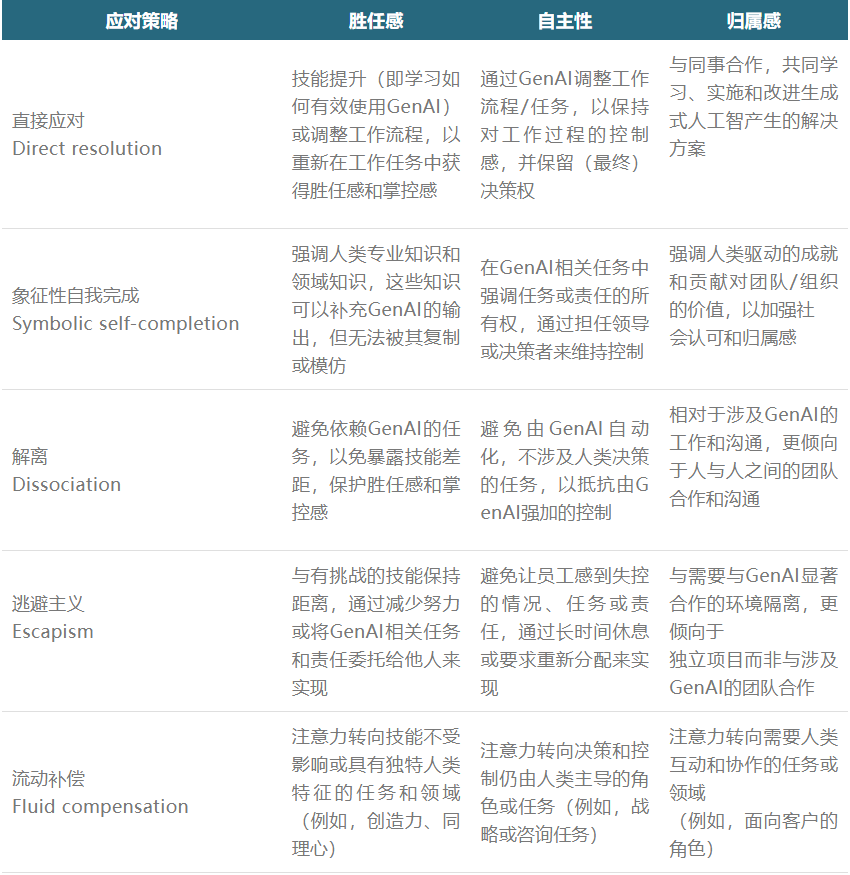
五种职场抗AI战术
- 正面刚(直接解决)
- AI写代码比我快?那我就学得更快!
- 不是被取代,而是成为“驯服AI”的大师!
- 精神胜利法(象征性自我完成)
- AI能数据分析?但我有“独特的创造力”!即使我没用过……
- “我可是靠人格魅力吃饭的!”(虽然可能只是PPT做得好看)
- 切割大法(解离)
- “AI做的事跟我有啥关系?那是机器的锅!”
- “我只是来摸鱼的,AI负责奋斗。”
- 躺平主义(逃避主义)
- “AI都要统治世界了,我还卷什么?”转头刷起了短视频。
- “要不我去当个手工艺人?AI总不能编竹篮吧?”
- 自我升华(流动补偿)
- AI抢了我的Excel工作?那我去研究哲学!
- “既然世界变了,那我就换条赛道!”(然后发现自己还是离不开AI)
心理学告诉你:咱们在害怕什么?
人类最怕的不是AI多强,而是AI让我们觉得自己像个“电子厂实习生”。三个关键心理需求被AI威胁了:
- 胜任感(“我是不是不够聪明?”)
- 自主性(“AI是不是比我更懂我自己?”)
- 归属感(“我的同事们是不是更喜欢AI?”)
研究发现,当这些需求被AI碾压,人类会自动开启防御模式,比如:拼命证明自己比AI更能加班,或者干脆摆烂说“AI迟早会毁灭人类”。
所以,我们到底该怎么办?
目前的研究还在“摸着石头过AI”,但好消息是——人类的心理战术够多!从假装无所谓到疯狂学习AI技能,每个人都能找到适合自己的生存方式。
- 结论*?AI再强,也抢不走你的幽默感。大不了,咱们和AI一起讲相声去!

职场求生指南:当你的对手是台机器
一、理想与现实的”灵魂对线”
每当打开电脑,看到那个叫GenAI的家伙比自己还会写报告时,职场人的内心都会上演一场小剧场:
- 理想自我:我是数据分析大师!创意鬼才!行业标杆!
- 现实自我:为什么AI一分钟能写完我要熬通宵的PPT?
这时候,人类通常会祭出以下五大绝招来维护自己脆弱的自尊心。
- —
二、人类VS人工智能の生存策略
1. 头衔膨胀法(象征性自我完成)
- 症状:名片上的头衔比实际工作内容长三倍
- 经典语录:
- “我可是2015年华东区Excel大赛入围选手”
- “看我的LinkedIn,有500个赞的专业认证!”
- 适用场景:当你的PPT被AI秒杀时,赶紧把”资深”二字加到职位前面
2. 打不过就加入(直接解决)
- 操作指南:
- 偷偷报名《AI不会教你的10个excel技巧》
- 把培训证书设置成电脑桌面
- 在茶水间偶然提起”我最近在研究机器学习…”
- 副作用:可能遭遇”你报的班AI已经全都会了”的暴击
3. 战略转进(流动补偿)
当发现AI写文案比你快:
- 智慧转移:”其实我的核心竞争力是…呃…策略思考!”
- 职场安全声明:”生成海报是初级工作,我的价值在于整体营销架构”
4. 灵魂出窍(解离)
- 临床表现:
- 会议时眼神放空
- 把”数字化转型”听成”数字催眠术”
- 觉得AI同事比自己更有”人性”
- 危险等级:⭐⭐⭐(容易在月度总结时露馅)
5. 消极度假(逃避主义)
- 标准流程:
- 收到AI生成的工作报告
- 默默打开购物网站
- 用公司电脑刷完《甄嬛传》全集
- 进阶版:在Zoom会议里开着摄像头睡觉(反正有虚拟背景)
- —
三、组织生存法则
聪明的公司应该学会读心术:
- 当员工开始疯狂炫耀证书 → 可能遭遇AI暴击
- 当会议室咖啡消耗量骤降 → 集体进入逃避模式
- 当所有人都自称”战略家” → 说明基层工作已被AI接管
- 干预方案*:
- 给人类员工发”你比AI可爱”纪念徽章
- 在茶水间安装AI赞美机器:”张经理,您的PPT排版真有艺术感!”
- 举办”人类特色技能大赛”(比如在会议上假装听懂老板讲话)
- —
四、未来研究方向
科学界亟待解决的重要问题:
- 多少次的”AI比我强”打击会导致一个成年人开始在会议室叠纸飞机?
- 当AI连自我安慰的话术都能生成时,人类还剩什么独门武器?
- 研究证明:摸鱼时刷到的猫咪视频,其治愈效果与职称高低成反比
最后提醒:本文由人类编写——至少现在是。如果哪天你发现是AI写的…那就说明问题真的严重了。
未来工作的可能面貌
当AI遇到人类:职场版“猩球崛起”还是“超能陆战队”?
1. 人类进化史2.0:从石器到GPT
历史告诉我们,人类总能神奇地从“被取代恐慌”中幸存下来。这次也一样——GenAI来了,但人类依然有绝招:一边哭丧着脸,一边偷偷学习新技能。
- 石器时代:人类用石头砸开坚果,担心下一代会不会发明更好的石头。
- 工业革命:工人担心蒸汽机会让他们失业,结果他们学会了操作机器。
- 数字时代:打字员们哀叹电脑毁了他们的职业,然后纷纷转行去修电脑(或发邮件)。
- GenAI时代:我们站在AI的肩膀上喊:“快教我怎么用你!”
2. GenAI:你的新室友,不是终结者
GenAI不是来抢饭碗的(嗯,至少不完全抢),它更像是个“强迫你进步”的同事。
- 比你懂代码,但不懂为什么你周一心情很差。
- 比你写得快,但在老板面前说错话时不会尴尬。
- 比你算得快,但在茶水间聊八卦时完全不在线。
所以,任务不在于“打败AI”,而在于“让它帮你刷KPI”。
3. 人类的反击:如何让AI为你打工?(而不是相反)
GenAI对心理影响很大,但我们可以逆袭:
(1)搞懂GenAI的逻辑:“它不是魔法,是代码”
- 别再把它当“黑盒子”,试着理解它怎么计算和决策。
- 当你搞明白它的套路,就能让它成为真正的“智能助理”,而不是“神秘捣乱者”。
(2)学会和AI“社交”
- 培训AI:告诉它你喜欢什么样的邮件模板。
- 学习AI:用AI工具提高效率,而不是等着被AI取代。
- 管理AI:别让它把自己当老板,随时按你的需求调整它的输出。
(3)心理战术:“让你的员工感觉在掌控AI”
- 让员工参与AI的优化,让他们觉得自己是在训练AI,而不是被AI训练。
- 个性化培训:千万别让员工觉得“AI比我更懂我的工作”,而是“AI帮我把工作做得更好”。
4. 未来谜题:GenAI会让人类“变懒”还是“变强”?
- 悬而未决的问题*值得思考(和吐槽):
- 某些职业会更适应AI(程序员、文案、分析师),而某些职业可能只有AI才会情愿做(比如每天审核1000条奇怪的用户评论)。
- 未来的通用技能可能是“如何不在AI面前显得很笨”。
- AI会不会降低人类的知识水平?(就像计算器让我们忘了乘法口诀,但提高了数学上限。)
- 劳动者会用AI笑对职场?还是恨AI恨得咬牙切齿?(取决于老板怎么分配任务,对吧?)
5. AI与人类:最终会是“朋友”还是“塑料同事”?
- 最好的场景:AI是个勤勉且从不抱怨的超级助手,帮你搞定繁琐工作,而人类去做些只有人类能做的有趣事情(比如开会讨论“为什么今天的AI不对劲”)。
- 最坏的场景:AI控制一切,老板让AI写年度评估,而你只能对着电脑求情:“请给我这次绩效考核打‘优秀’吧!”
- 结论:GenAI不是来终结职业的,而是来逼人类进化。所以,与其担心被AI淘汰,不如抓紧让它帮你多摸会鱼*!
结论
当AI开始抢你饭碗时,你可能需要这份生存指南
第一章:AI的职场大冒险
从前有个勤劳的打工人,以为自己的工作稳如老狗——直到GenAI横空出世,它不仅会写代码、画插画,甚至还能陪你聊八卦! “这不科学!” 打工人崩溃咆哮。
AI目前正在做的不仅限于 “抢你的活儿”,它还试图成为 你的同事、你的对手,甚至你的心理治疗师。它正在颠覆传统角色的定义,让我们开始怀疑——人类还有什么用?
第二章:AI的优势,人类的焦虑
AI比你更快、更强,甚至…… 更有创造力? 好吧,起码它不会在周一早上抱怨周末太短。AI提升了我们的生产力,但也顺便 击碎了我们的自信心。
- “我真的有用吗?”、“我的饭碗明天还在吗?”、“我连一台机器的社交能力都比不上?!”* 面对这些灵魂拷问,打工人们采取了以下几种生存策略:
- “不服就干!”(直接解决)
- 学习新技能,试图 卷赢AI。
- 结果: 短期有用,但可能只是延迟了被取代的时间……
- “假装我很重要!”(象征性自我完成)
- 强调自己 “人类的独特价值”(比如爱抱怨、拖延、情绪不稳定)。
- 结果: AI表示不理解你的“自我安慰哲学”。
- “我不想面对!”(解离)
- 选择性忽视AI的存在,假装自己活在2010年。
- 结果: AI默默把你的KPI甩开十条街。
- “我只想躺平!”(逃避主义)
- 拒绝改变,幻想AI只是昙花一现。
- 结果: 2025年的你:“等等,公司怎么只剩我一个人类了?”
- “换个赛道继续奋斗!”(流动补偿)
- 转行去做 AI管不了的活儿(比如街头艺人、专业烧烤师傅)。
- 结果: AI:“检测到人类情绪需求,启动烧烤AI模式。”
第三章:人类的逆袭?还是共存?
心理学家、企业家和政策制定者们正在研究如何让AI “少一点威胁,多一点辅助”——毕竟谁也不想看到一个未来,AI在办公室里喝着咖啡对人类说:“你今天效率不高啊,需要我帮你写个辞职信吗?”
我们需要设计出新的职场规则,让AI成为人类的有力助手,而不是取代我们的 “数字竞争对手”。比如:
- 让AI负责背锅(“这个错误是机器学习模型的锅!”)。
- 让它当你的助理(“AI,帮我应付老板的会议邀请!”)。
- 用它来提高自己的不可替代性(比如 “人类情感专家”)。
终章:拥抱变化,还是被变化拥抱?
面对AI的挑战,你可以选择:
学习新技能,成为AI的主人(而非被主人)。
找到独特的人类优势(比如 创造力、共情能力)。
调整心态,AI只是工具,不是对手(除非它变得有自我意识……)。
无论如何,未来已来,AI不会停下脚步。我们能做的,就是别让它跑得太快,免得我们在后面气喘吁吁地喊:
- “等等!至少让我先写完这篇PPT!”*
译者后记
AI时代打工人的生存法则:卷还是躺?这是个问题
GenAI来了,打工人该笑还是该哭?
面对AI的浪潮,打工人陷入了两难:是继续在职场里拼命“内卷”,还是直接躺平等着超级人工智能(AGI)来接管一切?又或者……和现在的GenAI合作,把自己变成半个AI助理?
最近有篇综述研究了GenAI对劳动者心理健康的影响,结果发现——AI不仅能帮我们写PPT,还能让我们焦虑到写不出PPT。文章提到了一些应对策略,但有些看着就像逃避现实的“白左式心灵鸡汤”,还有些宛如鸵鸟埋沙般的“解离大法”。
打工人三大生存支柱
研究发现,无论是管理学想要提升效率,还是心理学想考察工作幸福度,关键都在于三个变量:
- “我能行”感(胜任感) —— AI都快比我懂Excel了,我还行不行?
- “我说了算”权(自主性) —— 到底是AI在帮我工作,还是老板用AI在监控我?
- “我和小伙伴们”感(归属感) —— 当我发现自己连跟同事闲聊都被AI记录分析时……
学术界VS企业界:谁更应该担心?
对学术界来说,这篇综述是个宝藏——能在三个核心变量上建因果模型,搞出更精准的研究设计。
而企业管理者可能更该警惕:GenAI虽然能提升效率(尤其对老油条员工有效),但它也可能让打工人们陷入“我是不是快被AI取代了?”的焦虑,进而影响绩效。别担心,学术界已经给出了应对方案——至于管不管用,就看你的心理素质了!
参考文献:Hermann, E., Puntoni, S., & Morewedge, C. K. (2025). GenAI and the psychology of work. Trends in Cognitive Sciences, 29(9), 802-813.(原文载于“追问nextquestion”,作者:Erik Hermann、Stefano Puntoni、Carey K. Morewedge)PS:你现在的职场状态是——卷、躺、还是半AI化生存?



